Willkommen auf unserer neuen Forenplattform für das Bus-Profi Forum

Neue Felder für die persönlichen Daten
Man kann jetzt seine öffentlich einsehbare Daten genau bestimmen. Details findet ihr in in diesem Beitrag.

Durch die neue Forensoftware und die Portierung der Daten konnten die Passwörter aus dem alten Forum nicht übernommen werden, bitte lassen Sie sich ein neues Passwort über die Passwort vergessen Funktion zusenden. Sollte es zu Problemen kommen kontaktieren Sie das Bus-Profi Team per E-Mail.

Software zur Verwaltung/Doku der Verdrahtung und App-Steuerung


Themenersteller
maja
Schon länger hier...
Schon länger hier...
Beiträge: 69
Registriert: Mi 16. Jul 2008, 13:55
Danksagung erhalten: 3 Mal

#11 Re: Software zur Verwaltung/Doku der Verdrahtung und App-Steuerung

Beitragvon maja » Mi 15. Feb 2017, 14:31

Hallo zusammen,

es scheint ja tatsächlich Interesse zu bestehen. Die Tage haben Nils Gresbrand und ich schon ein langes umd interessantes Telefonat geführt.
Ich werde die SW weiter ausbauen und und für einen Test tauglich machen. Derzeit läuft sie noch im Entwicklungstool.
Ich werde in diesem Thread den Entwicklungsstand Posten und eine Internet Seite bauen, wo ich ebenfalls den aktuellen Stand und mehr Infos aufzeige.

Und es ist tatsächlich so, ein Bild sagt mehr als 1000 Worte. Deshalb habe ich mal ein paar Screenshots eingefügt.

Aber wie gesagt, es ist noch ein früher Entwicklungsstand, aber fast alles was man sieht funktioniert auch schon. OK, die Hilfe Buttons haben noch nicht alle einen fertigen Text hinterlegt :rolleyes:
Aber die DB wird sauber gefüllt, ausgelesen und verändert...
Der Reiter für die Übersichten wird als letztes gemacht. Erst muss alles andere stehen.
Aktuell schreibe ich die Masken für die Module, die an P,I und T Anschluss geklemmt werden können.

Gruß Arthur
Dateianhänge
2017-02-11 MyHouseManager_Tab_LCNModule.png
2017-02-11 MyHouseManager_Tab_MyHouseApp.png
2017-02-11 MyHouseManager_Tab_LCNModule_Dlg_R8H.png
2017-02-11 MyHouseManager_Tab_Verbraucher.png
2017-02-11 MyHouseManager_Tab_Klemmenbereiche.png


Sefina
Fleißiges Mitglied
Fleißiges Mitglied
Beiträge: 277
Registriert: Mo 20. Mai 2013, 19:36
Danksagung erhalten: 1 Mal

#12 Re: Software zur Verwaltung/Doku der Verdrahtung und App-Steuerung

Beitragvon Sefina » Fr 24. Feb 2017, 11:06

Na das schaut doch nice aus,

Virtuelle Relaiblöcke währen vieleicht auch interessant.

MfG

Benutzeravatar

Beleuchtfix
Administrator
Administrator
Beiträge: 5304
Registriert: Mi 10. Jan 2007, 18:49
Hat sich bedankt: 4 Mal
Danksagung erhalten: 16 Mal
Kontaktdaten:

#13 Re: Software zur Verwaltung/Doku der Verdrahtung und App-Steuerung

Beitragvon Beleuchtfix » Fr 24. Feb 2017, 20:21

Das sieht stark aus :thumbup:
Viel Erfolg weiterhin
Florian

Benutzeravatar

LuckyLPA
Alleswisser
Alleswisser
Beiträge: 2446
Registriert: Di 13. Apr 2010, 16:17
Danksagung erhalten: 6 Mal

#14 Re: Software zur Verwaltung/Doku der Verdrahtung und App-Steuerung

Beitragvon LuckyLPA » So 26. Feb 2017, 10:23

Moin...

Erstmal, nach den Screens sieht es super aus :thumbup: ABER...

Meine Erfahrung sagt mir, dass es 1...2 mal benutzt wird und dann kommen wieder die Zettel zum tragen. Für den Häuslebauer, der selbst verdrahtet und programmiert sicher eine gute Lösung, aber für mich als Installateur/Programmierer unpraktisch. Habe es mit einer Datenbanklösung schonmal vor Jahren selbst probiert und bin schnell wieder zu meinen Zetteln zurückgekehrt, da es einfach nur nervig war ständig Tablet/Laptop irgendwo in der Nähe der Verteilung sicher zu positionieren.

MfG Carsten

PS : nach so viel Lob musste ja auch mal was Kritisches kommen ...
Wenn du Hufgetrappel hörst, denk an Pferde und nicht an Zebras.


hocky
Dr. Forum
Dr. Forum
Beiträge: 698
Registriert: So 14. Okt 2012, 23:24
Hat sich bedankt: 3 Mal
Danksagung erhalten: 3 Mal

#15 Re: Software zur Verwaltung/Doku der Verdrahtung und App-Steuerung

Beitragvon hocky » So 26. Feb 2017, 11:00

Moin,
ich (Häuslebauer, kein Profi) mach das auch am "Ort des Geschehens" meisten mit Zetteln, aber dann wollen die ja irgendwann mal in etwas übergabefähiges/langfristig lesbares überführt werden. Oder übergibst Du dem Kunden dann am Ende einen Haufen Zettel?
--
Grüße, Hocky

Benutzeravatar

Bert
Fingerwundschreiber
Fingerwundschreiber
Beiträge: 140
Registriert: Do 11. Aug 2005, 14:11
Danksagung erhalten: 3 Mal

#16 Re: Software zur Verwaltung/Doku der Verdrahtung und App-Steuerung

Beitragvon Bert » So 26. Feb 2017, 12:27

Hallo,

ich arbeite seit Jahren nachfolgendem System.
1. am wichtigsten für mich ist der Installatiosplan und die Verteilerzeichnung mit allen eingezeichneten Modulen, Sensoren und Abgängen und eindeutiger Beschriftung. Danach wird programmiert - sonst ist man blind.
2. programmiert wird im Büro oder beim Kunden mit Bleistift und Zettel (A4). Einfache Sachen werden "nur" programmiert, schwierige Sachen schreibe ich mir auf.
3. sind genügend Zettel vorhanden, schreibe ich alles wichtige und für diese Anlage Spezielle in eine excel-Liste. So werden aus 5 Seiten Eine. An diese ausgedruckte excel-Liste mit der Programmierung (mit Stand vom: ...) werden die nächsten Zettel angeheftet - bis es sich lohnt wieder ins Reine zu schreiben
Die excel-Liste stellt keine vollständige Programmierung dar und ist auch nicht zur Übergabe an den Kunden bestimmt. Sie ist nur für mich und beinhaltet "Sonderprogrammierungen", Gruppennamen, programmierte Schwellwerte usw.
4. kleine Projekte behalten die Zettel - abgeheftet im Programmierhefter

Geht schnell und hat sich bewehrt.

Bert


hocky
Dr. Forum
Dr. Forum
Beiträge: 698
Registriert: So 14. Okt 2012, 23:24
Hat sich bedankt: 3 Mal
Danksagung erhalten: 3 Mal

#17 Re: Software zur Verwaltung/Doku der Verdrahtung und App-Steuerung

Beitragvon hocky » So 26. Feb 2017, 12:40

Was bekommt denn dann der Kunde? :confused:
--
Grüße, Hocky

Benutzeravatar

LuckyLPA
Alleswisser
Alleswisser
Beiträge: 2446
Registriert: Di 13. Apr 2010, 16:17
Danksagung erhalten: 6 Mal

#18 Re: Software zur Verwaltung/Doku der Verdrahtung und App-Steuerung

Beitragvon LuckyLPA » So 26. Feb 2017, 12:44

Moin Bert

Ähnlich auch bei mir.

Außerdem muss ich für Kunden sowieso nach VOB eine Schaltplan inkl. Klemmenplan erstellen, der der DIN entsprechen muss. Da reichen leider keine Exceltabellen oder Listen mit Klemmennummern. Ich weiß, dass dies immer gerne vernachlässigt wird...

MfG Carsten
Wenn du Hufgetrappel hörst, denk an Pferde und nicht an Zebras.

Benutzeravatar

Bert
Fingerwundschreiber
Fingerwundschreiber
Beiträge: 140
Registriert: Do 11. Aug 2005, 14:11
Danksagung erhalten: 3 Mal

#19 Re: Software zur Verwaltung/Doku der Verdrahtung und App-Steuerung

Beitragvon Bert » So 26. Feb 2017, 14:42

Hallo hocky,

der Kunde bekommt eine CD mit:
- der *.lp3
- eine pdf mit der Programmierung wie sie die PRO hergiebt (100e Seiten)
- ev. Lizenzen
- Waschzettel als pdf
- Installationsplan Elektro als pdf
- Installationsplan LCN (Bild) als pdf
- Verteilerplan (Bild) als pdf
- sollte etwas sein - meine mail und Telefonnummer hat er ja

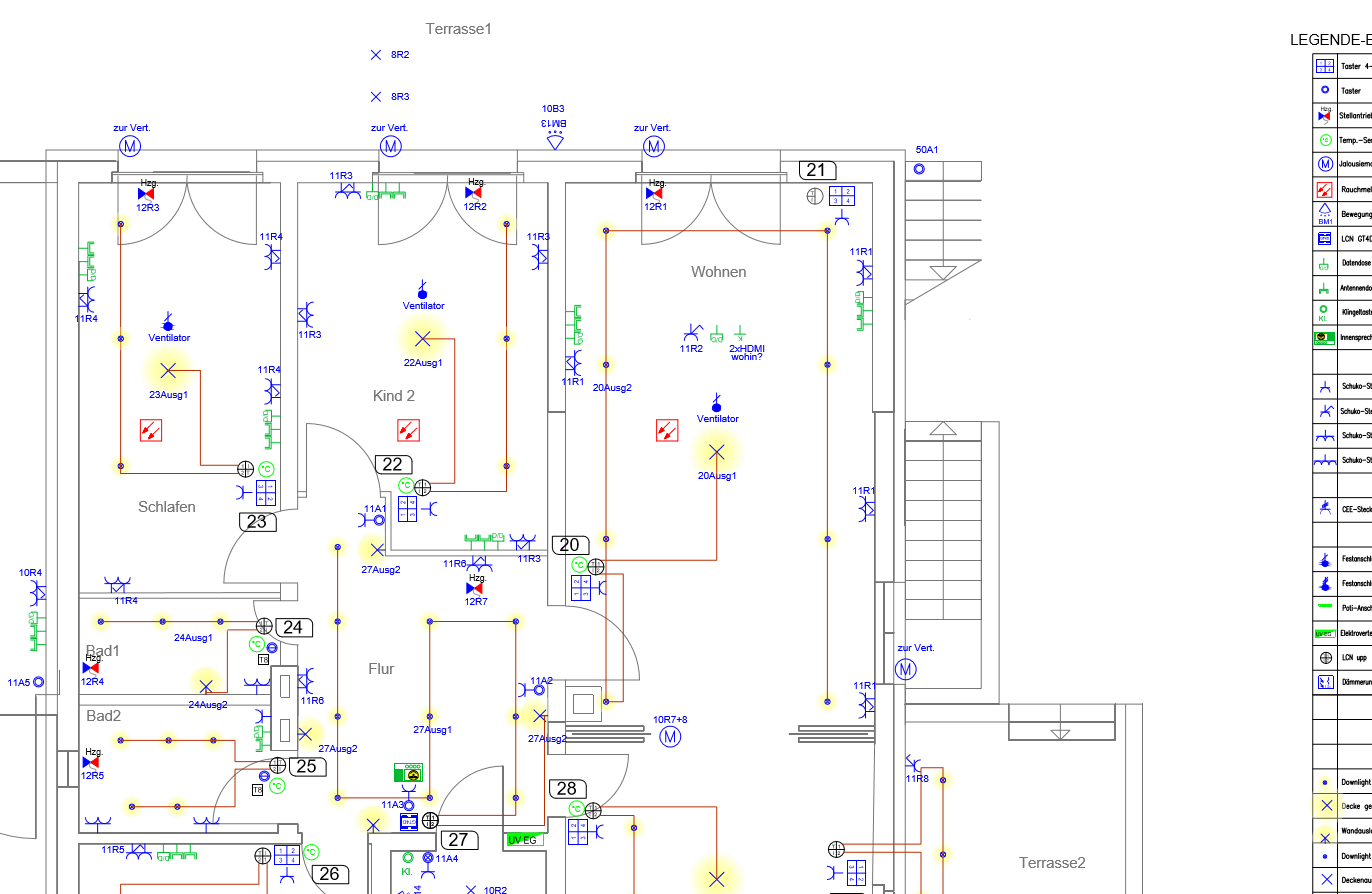
Bert

Zeichnung.png
UV.png
Programmierung.png


Sorry Arthur, dass das alles an deinem Beitrag mit dranhängt :cry:


hocky
Dr. Forum
Dr. Forum
Beiträge: 698
Registriert: So 14. Okt 2012, 23:24
Hat sich bedankt: 3 Mal
Danksagung erhalten: 3 Mal

#20 Re: Software zur Verwaltung/Doku der Verdrahtung und App-Steuerung

Beitragvon hocky » So 26. Feb 2017, 20:28

Moin Bert,

vielen Dank - das sieht doch super aus.
Ich hatte nur gefragt weil das oben so klang als wenn der Kunde nicht groß was kriegt.

Bert hat geschrieben:Sorry Arthur, dass das alles an deinem Beitrag mit dranhängt :cry:


Aber hier geht´s doch um Dokumentation - insofern ist Dein Beitrag doch sehr passend, finde ich.
--
Grüße, Hocky


Zurück zu „Eigenproduktionen SW“

Wer ist online?

Mitglieder in diesem Forum: 0 Mitglieder und 4 Gäste